含260MW风光项目!滨化股份拟投建源网荷储一体化项目
更新时间:2025-10-09
来源:
浏览量:
10月1日,滨化集团股份有限公司发布关于投资建设源网荷储一体化项目的公告。
公告指出,公司拟通过控股子公司山东滨化新能源有限公司(简称“滨化新能源”)投资建设滨化集团北海滨华新材料源网荷储一体化项目。
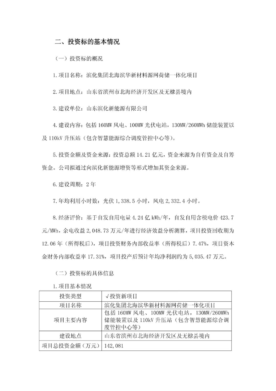
滨化集团北海滨华新材料源网荷储一体化项目位于山东省滨州市北海经济开发区及无棣县境内,投资总额14.21亿元,建设周期2年。
建设内容:包括160MW风电、100MW光伏电站,130MW/260MWh 储能装置以及110kV升压站(包含智慧能源综合调度管控中心等)。
据悉,该项目已取得《关于山东滨化新能源有限公司滨化集团北海滨华新材料源网荷储一体化项目核准的批复》《国网山东省电力公司滨州供电公司关于滨化集团北海滨华新材料源网荷储一体化项目接入系统设计方案的回复意见》等相关手续,正在办理用地相关手续。
公告如下:







文章来源:
免责声明: 本站内容转载自合作媒体、机构或其他网站的信息,转载此文仅出于传递更多信息的目的,但这并不意味着赞同其观点或证实其内容的真实性。本站所有信息仅供参考,不做交易和服务的根据。本站内容如有侵权或其它问题请及时告之,本网将及时修改或删除。凡以任何方式登录本网站或直接、间接使用本网站资料者,视为自愿接受本网站声明的约束。
上一篇 : 中标 | 1.874元/W,华能600MW光伏基地PC中标候
下一篇:广东启动存量新能源价格结算机制申报!


